一、河南跨境电商产业带全图
河南省位于中国中部地区,地理位置优越,是中国的重要交通枢纽之一,是中国的重要经济大省之一,其经济总量在全国排名靠前。
河南省在中国的外贸地位显著,2024年前三季度,河南有进出口实绩的外贸企业数量达11917家,同比增长9.9%,净增加1074家。增速及净增加企业数量均居中部第一。2024年前三季度,河南省外贸进出口总值达到5415.8亿元,其中9月份外贸进出口值803.4亿元,同比增长0.9%,高于同期全国增速。
河南省致力于打造多个先进制造业集群,包括新材料、新能源汽车、电子信息、先进装备、现代医药、现代食品、现代轻纺等7个万亿级产业集群,以及超硬材料等28个千亿级重点产业链。
河南省拥有多个具有特色的产业带,如假发、装备制造、农产品等。以假发产业为例,河南省的许昌市是中国假发制品的主要生产基地之一。通过跨境电商平台,许昌的假发企业能够更便捷地触达全球市场,实现销量的快速增长和品牌影响力的提升。    
未来,河南省将继续深化跨境电商与产业带的融合发展,推动更多本地企业走向国际市场。同时,河南省还将加强与国际市场的合作与交流,拓展跨境电商业务的国际空间,为河南省的经济发展注入新的动力和活力。
图片
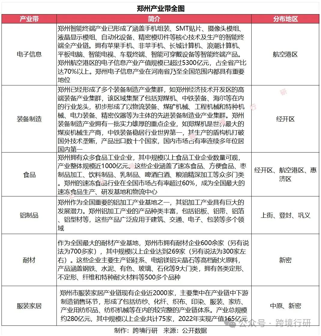
二、郑州跨境电商产业带全图
近年来,郑州市在跨境电商领域发展迅速,特别是自2016年跨境电商综合试验区获批以来,郑州跨境电商交易额累计超过6000亿元,年均增长20%以上,位居全国前列。2023年,河南省跨境电商进出口额达到2371亿元,其中郑州航空港区跨境电商进出口额占据重要份额。预计2024年,郑州市跨境电商交易额将突破1300亿元,展现出强劲的增长势头。
郑州拥有41个工业行业大类中的38个,工业企业1.6万余家,其中规模以上工业企业2697家。这些企业涵盖了多个领域,形成了门类齐全、技术能力较强的现代工业体系。郑州拥有装备制造、电子信息、铝及铝精深加工、现代食品、耐材、服装家居等优势产业带。    
图片
三、开封跨境电商产业带全图
开封市的跨境电商企业数量不断增加。据开封市政府发布的数据,开封综合保税区封关运行一年来,已成功吸引18家知名电商平台企业入驻,为跨境电商产业注入了新的活力。此外,开封市正在开展跨境电商的企业已达170多家,业务稳定发展的近100家。
开封市跨境电商产业带依托当地丰富的产业资源和优越的地理位置,形成了具有鲜明特色的跨境电商产业集群。该产业带不仅涵盖了传统的家居、木制品等产业,还涉及电子产品、服装、食品等多个领域,产品种类丰富,品质优良。  
图片
四、洛阳跨境电商产业带全图
洛阳积极推进跨境电商园区建设,如洛阳(五洲)跨境电商产业园等。这些园区集通关一体化平台、企业孵化培训、海外仓、供应链金融等功能于一体,为跨境电商企业提供了一站式服务。
除了钢制家具产业带外,洛阳还形成了多个具有特色的跨境电商产业带,如纺织品、农产品、工艺品等。这些产业带的企业也积极利用跨境电商平台拓展国际市场,取得了显著成效。
图片
五、平顶山跨境电商产业带全图
平顶山市的跨境电商产业规模持续扩大,涉及的企业数量和交易额均呈现出快速增长的态势。以2021年为例,平顶山市共完成跨境电商进出口额19.27亿元,同比增长17.5%,完成了省定任务的110.9%。    
图片
六、安阳跨境电商产业带全图
安阳市的跨境电商产业规模不断扩大,跨境电商企业数量持续增长。目前,安阳市已拥有跨境电商企业200余家,形成了较为庞大的产业群体。安阳市跨境电商进出口总额持续增长。例如,2022年全市跨境电商进出口总额达到50.5亿元,其中出口40.6亿元,同比增长47.7%。
图片
七、鹤壁跨境电商产业带全图
鹤壁市跨境电商交易规模持续扩大,网络零售额显著增长。例如,2022年1-8月,鹤壁市实现网络零售额34.9亿元,同比增长183.6%,增幅居全省第一位。 鹤壁市跨境电商产业带涵盖了多个领域,如汽车电子、食品加工等。
图片
八、新乡跨境电商产业带全图
新乡跨境电商产业带依托当地扎实的工业基础和丰富的外贸商品品类,积极推动对外贸易和跨境电子商务的发展。目前,新乡市已涌现出一批以机械制造、纺织布料、食品等行业为主的跨境电商企业,形成了具有特色的跨境电商产业带。
图片
九、焦作跨境电商产业带全图
焦作市跨境电商产业带依托当地的特色产业优势,如气缸套、造纸机械整机、核黄素等处于行业领先地位的产品,以及钛白粉、轮胎、柴油机的零件、皮毛制品、锂离子蓄电池、鞋靴、纸制品等主要出口产品。通过跨境电商平台,这些特色产品得以更好地拓展国际市场。    
图片
十、濮阳跨境电商产业带全图
濮阳的跨境电商产业涵盖了多个领域,包括家居、食品、农产品等。这些产品具有鲜明的地域特色和品质优势,能够满足不同国家和地区消费者的需求。
图片
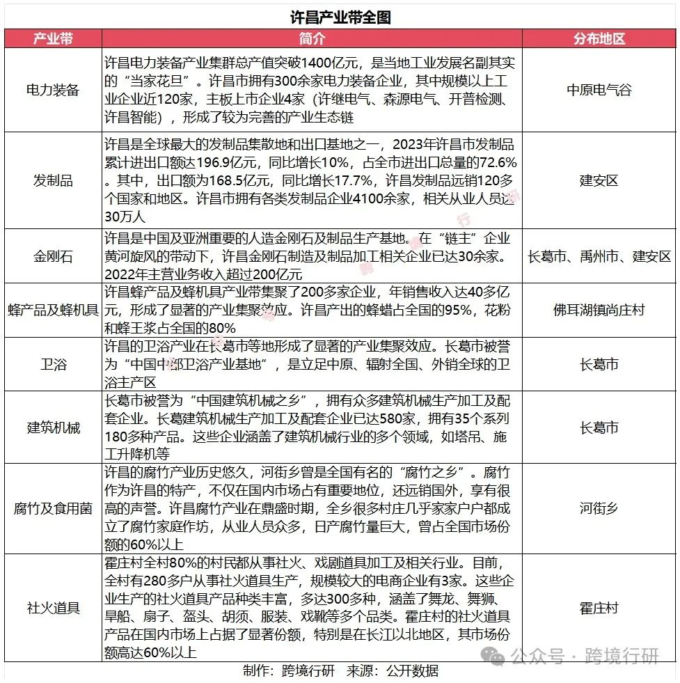
十一、许昌跨境电商产业带全图
2024年1月至8月,许昌市跨境电商进出口额达到139.6亿元,规模居全省第二位。许昌市目前拥有网络经营主体5万多家,开设网店9.6万多家,带动网络市场就业超过30万人。其中,跨境电商企业突破3000家,市场遍及欧美、非洲的190多个国家和地区。    
许昌跨境电商的主要出口商品为假发制品,出口量巨大,且远销120多个国家和地区。此外,许昌还培育了蜂产品及蜂机具、卫浴、装备机械、腐竹、食用菌和社火道具等跨境电商产业带。
图片
十二、漯河跨境电商产业带全图
漯河市跨境电商贸易额持续增长,如2024年1至10月达到4.61亿美元,同比增长11.1%,展现了强劲的发展势头。漯河作为中国食品名城,拥有多个特色鲜明的产业带。    
图片
十三、三门峡跨境电商产业带全图
三门峡市作为河南省的“西大门”,地处郑州、西安两大国家中心城市的中间位置,具有得天独厚的区位优势。近年来,三门峡市积极响应国家关于大力发展跨境电商的号召,着力培育跨境电商产业带,推动地方经济转型升级。
图片
十四、商丘跨境电商产业带全图
商丘跨境电商产业近年来保持高速增长态势。例如,在2023年1至8月份,商丘海关跨境电商业务进口申报88万单,同比增长44.4%,创商丘跨境电商零售业务开展以来新高。    
图片
十五、信阳跨境电商产业带全图
信阳跨境电商产业带的产品以信阳特色产品为主,如信阳毛尖、信阳红茶等茶叶产品,以及信阳鸭蛋、黑猪肉等农产品。这些产品具有独特的地域特色和品质优势,深受国内外消费者的喜爱。
图片
十六、周口跨境电商产业带全图
近年来,周口市跨境电商交易额保持高速增长态势。例如,2021年周口市全年跨境电商交易额达到12.7亿元,增幅达43%。到了2022年,跨境电商交易额更是大幅增长,增幅居全省第一位。    
周口市跨境电商产业以出口为主,主要涉及服装、鞋帽、箱包、家居用品、电子产品等多个领域。这些产品在国际市场上具有较高的竞争力和市场需求。
图片
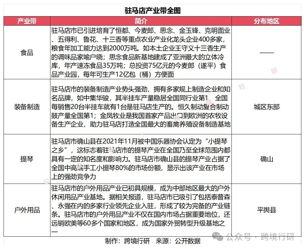
十七、驻马店跨境电商产业带全图
驻马店市已建成多个跨境电商产业园,如驻马店龙工场跨境电商产业园等。这些产业园依托大龙网集团等跨境电商龙头企业,整合国内外资源,为跨境电商企业提供一站式服务。    
图片
十八、济源跨境电商产业带全图
济源拥有较为完善的工业体系和丰富的农产品资源,为跨境电商提供了丰富的商品来源。济源市政府对跨境电商产业给予了大力支持和政策倾斜,包括资金支持、税收优惠、人才引进等,为跨境电商企业的发展提供了有力保障。
图片
十九、南阳跨境电商产业带全图    
南阳市跨境电商交易额近年来快速增长。例如,2022年南阳市跨境电商进出口额达到152.8亿元,同比增长13.8%,交易量位居全省第三位。2023年1-4月份,南阳市跨境电商交易额达到60.8亿元,同比增长16.7%。今年前三季度保持了19%的增长速度,跨境电商已成为南阳市外贸进出口领域最具活力的业态。
图片